ISO 9001:2015 Certified
Live Customer Support
4.5/5 on Trustpilot
100% Quality Guarantee

Aflatoxin ELISA Kit (A327174)

$355

Shipping Information

$40
Dispatched from St. Louis, MO.
Lead Time: 7-10 business days.
Name
Aflatoxin ELISA Kit
Description
Aflatoxin ELISA Kit is a competitive Enzyme-Linked Immunosorbent Assay (cELISA) designed for the in vitro quantitative determination of Aflatoxin in cereals, feed, milk, milk powder, enzyme, cookies, soy sauce, vinegar, oils, peanuts, liver, egg.
Assay Type
Competitive (Quantitative)
Principle of Assay
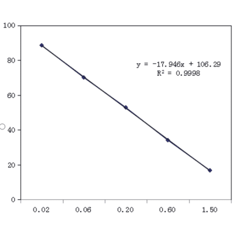
Total Aflatoxin ELISA Test Kit (A327174) employs the competitive enzyme immunoassay technique for the quantitative measurement of Aflatoxin in cereals, feed, milk, milk powder, enzyme, cookies, soy sauce, vinegar, oils, peanuts, liver, egg. The 96-well microtiter plate has been pre-coated with Aflatoxin. During the incubation, Aflatoxin present in the samples or standards competes with the fixed amount of immobilized Aflatoxin for binding sites of the Anti-Aflatoxin Antibody, a HRP-Conjugated Secondary Antibody is added to the wells at the same time. The more Aflatoxin present in a sample or standard, the less Anti-Aflatoxin Antibody that binds to the plate. Following incubation, unbound HRP-Conjugated Secondary Antibody is removed by washing. Following incubation and washing, TMB substrate solution is then used to visualize the HRP enzymatic reaction by catalysis to produce a blue-coloured product that changes to yellow after addition of acidic stop solution. The density of yellow is inversely proportional to the amount of Aflatoxin present in each sample or standard. The concentration of Aflatoxin can then be calculated by reading the O.D. absorbance at 450nm in a microplate reader and referring to the standard curve.
Platform
Pre-coated Microplate (12 x 8 well strips)
Detection Type
Colorimetric
Instrument
Colorimetric Microplate Reader
Sample Type
Cereals, feed, milk, milk powder, enzyme, cookies, soy sauce, vinegar, oils, peanuts, liver, egg.
Product Range
Detection Limit is 0.1 ng/g.
Assay Time
10-40 minutes
Recovery
75-125%
Storage
Store at +4°C. Product is valid for 12 months. Do not use past expiration date.
Product Note
Information online is representative. Always refer to the Product Manual inside the kit.
Disclaimer
This product is for research use only. It is not intended for diagnostic or therapeutic use.
Publishing research using Aflatoxin ELISA Kit (A327174)? Please let us know so that we can list the citation on this page.