ISO 9001:2015 Certified
Live Customer Support
4.5/5 on Trustpilot
100% Quality Guarantee

Anti-BOB1 Antibody [BOB1/2421] - BSA and Azide free (A252856)

Mouse monoclonal [BOB1/2421] antibody to BOB1 for Flow Cytometry, WB and IHC-P.

Alternative Formats and ConjugatesAlternative Formats

Shipping Information

$40
Dispatched from St. Louis, MO.
Lead Time: 5-8 business days.
Name
Anti-BOB1 Antibody [BOB1/2421] - BSA and Azide free
Description
Mouse monoclonal [BOB1/2421] antibody to BOB1.
Applications
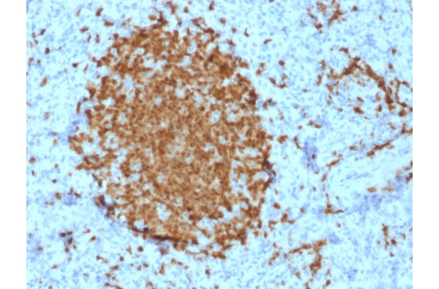
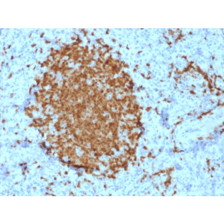
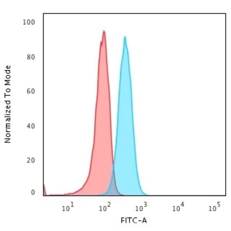
Flow Cytometry, WB, IHC-P
Dilutions
Flow Cytometry: 1-2 µg/million cells, WB: 1-2 µg/ml, IHC-P: 1-2 µg/ml
Reactivity
Human
Immunogen
Recombinant fragment, around amino acids 148-255, of human BOB1 protein. The exact sequence is proprietary.
Host
Mouse
Clonality
Monoclonal
Clone ID
BOB1/2421
Isotype
IgG2b
Light Chains
kappa
Conjugate

Unconjugated

Purification
Protein A/G chromatography.
Concentration
1 mg/ml
Molecular Weight
35 kDa
Product Form
Liquid
Formulation
Supplied in 10mM Phosphate Buffered Saline; without Sodium Azide and carrier free.
Storage
Shipped at 4°C. Upon delivery aliquot and store at -20°C. Avoid freeze / thaw cycles.
General Notes
This monoclonal antibody is also available in a different formulation with BSA and Sodium Azide - Anti-BOB1 Antibody [BOB1/2421] (A249676).
Synonyms
B-cell-specific coactivator OBF-1, BOB-1, OBF1, OCA-B, OCT-binding factor 1, POU domain class 2-associating factor 1, POU2AF1
Disclaimer
This product is for research use only. It is not intended for diagnostic or therapeutic use.
Publishing research using Anti-BOB1 Antibody [BOB1/2421] - BSA and Azide free (A252856)? Please let us know so that we can list the citation on this page.

Alternative products to Anti-BOB1 Antibody [BOB1/2421] - BSA and Azide free (A252856)

Proteins predicted to interact with BOB1

Predicted protein interactions based upon String database. Revelancy score correlates with probability of interaction.
99.5% Relevancy Score
91.3% Relevancy Score
88.9% Relevancy Score
88.4% Relevancy Score
88.4% Relevancy Score
87.4% Relevancy Score
87.2% Relevancy Score
87.1% Relevancy Score
81.9% Relevancy Score