ISO 9001:2015 Certified
Live Customer Support
4.5/5 on Trustpilot
100% Quality Guarantee

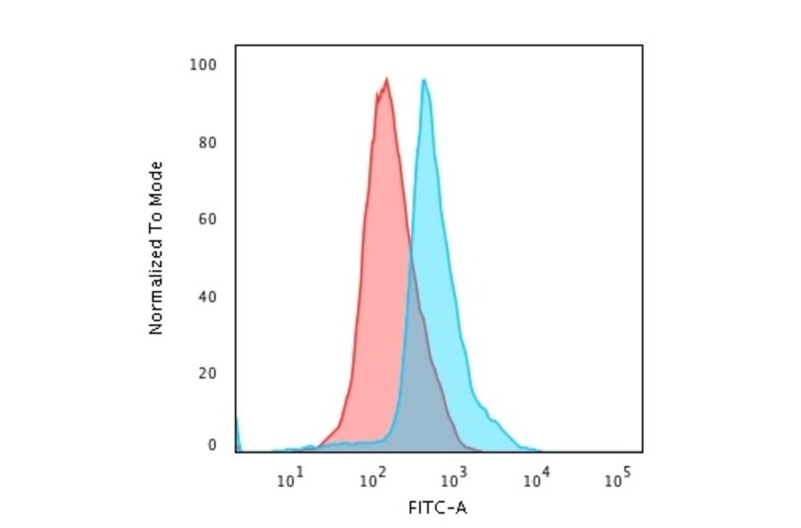
Anti-CD45RO Antibody [UCHL-1] - BSA and Azide free (A252971)

Mouse monoclonal [UCHL-1] antibody to CD45RO for Flow Cytometry, IF and IHC-P.

Alternative Formats and ConjugatesAlternative Formats

Shipping Information

$40
Dispatched from St. Louis, MO.
Lead Time: 5-8 business days.
Name
Anti-CD45RO Antibody [UCHL-1] - BSA and Azide free
Description
Mouse monoclonal [UCHL-1] antibody to CD45RO.
Specificity
The epitope recognized by this antibody is sensitive to neuraminidase digestion. This antibody reacts with mature activated T-cells, most thymocytes, and a sub-population of resting T-cells within both CD4 and CD8 subsets. It shows no reactivity with normal B or natural killer cells but reacts with granulocytes and monocytes. Reportedly, it is useful to identify T-cell lymphomas and leukemias. It rarely stains NK cells or B-cell lymphomas.
Applications
Flow Cytometry, IF, IHC-P
Dilutions
Flow Cytometry: 1-2 µg/million cells, IF: 1-2 µg/ml, IHC-P: 0.25-0.5 µg/ml
Reactivity
Human, Chimpanzee, Common Marmoset
Immunogen
Cultured human T-cells from an IL-2 dependent T-cell line (CA1).
Host
Mouse
Clonality
Monoclonal
Clone ID
UCHL-1
Isotype
IgG2a
Light Chains
kappa
Conjugate

Unconjugated

Purification
Protein A/G chromatography.
Concentration
1 mg/ml
Molecular Weight
180-185 kDa
Product Form
Liquid
Formulation
Supplied in 10mM Phosphate Buffered Saline; without Sodium Azide and carrier free.
Storage
Shipped at 4°C. Upon delivery aliquot and store at -20°C. Avoid freeze / thaw cycles.
General Notes
This monoclonal antibody is also available in a different formulation with BSA and Sodium Azide - Anti-CD45RO Antibody [UCHL-1] (A249791).
Disclaimer
This product is for research use only. It is not intended for diagnostic or therapeutic use.
Publishing research using Anti-CD45RO Antibody [UCHL-1] - BSA and Azide free (A252971)? Please let us know so that we can list the citation on this page.

Alternative products to Anti-CD45RO Antibody [UCHL-1] - BSA and Azide free (A252971)