ISO 9001:2015 Certified
Live Customer Support
4.5/5 on Trustpilot
100% Quality Guarantee

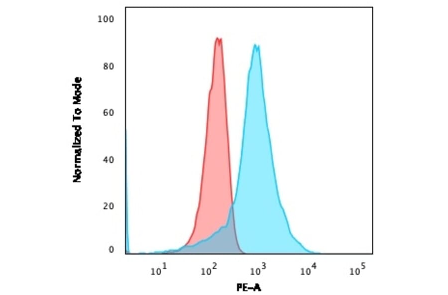
Anti-CD63 Antibody [NKI/C3] (PE) (A251167)

Mouse monoclonal [NKI/C3] antibody to CD63 (PE) for Flow Cytometry and IF.

Alternative Formats and ConjugatesAlternative Formats

Shipping Information

$40
Dispatched from St. Louis, MO.
Lead Time: 5-8 business days.
Name
Anti-CD63 Antibody [NKI/C3] (PE)
Description
Mouse monoclonal [NKI/C3] antibody to CD63 (PE).
Specificity
This antibody recognizes protein of 26kDa-60kDa, which is identified as CD63. Its epitope is different from that of MAb LAMP3/529. The tetraspanins are integral membrane proteins expressed on cell surface and granular membranes of hematopoietic cells and are components of multi-molecular complexes with specific integrins. The tetraspanin CD63 is a lysosomal membrane glycoprotein that translocates to the plasma membrane after platelet activation. CD63 is expressed on activated platelets, monocytes and macrophages, and is weakly expressed on granulocytes, T cell and B cells. It is located on the basophilic granule membranes and on the plasma membranes of lymphocytes and granulocytes. CD63 is a member of the TM4 superfamily of leukocyte glycoproteins that includes CD9, CD37 and CD53, which contain four transmembrane regions. CD63 may play a role in phagocytic and intracellular lysosome-phagosome fusion events. CD63 deficiency is associated with Hermansky-Pudlak syndrome and is strongly expressed during the early stages of melanoma progression.
Applications
Flow Cytometry, IF
Dilutions
Flow Cytometry: 5 µl / million cells or 5 µl / 100 µl whole blood, IF: 1:50-1:100
Reactivity
Human, Mouse
Immunogen
Smooth plasma membrane fraction of MeWo cells.
Host
Mouse
Clonality
Monoclonal
Clone ID
NKI/C3
Isotype
IgG1
Light Chains
kappa
Conjugate

PE

Excitation: 565nm, Emission: 578nm

Purification
Protein A/G chromatography.
Concentration
100 µg/ml
Molecular Weight
26 kDa (core protein) / 30-60 kDa (glycosylated)
Product Form
Liquid
Formulation
Supplied in 10mM Phosphate Buffered Saline with 0.05% BSA and 0.05% Sodium Azide.
Storage
Store at 4-8°C. Antibody is stable for 24 months.
Synonyms
CD63 antigen, Granulophysin, LAMP-3, Limp1, Lysosomal-associated membrane protein 3, Lysosome integral membrane protein 1, Melanoma-associated antigen ME491, MLA1, OMA81H, TSPAN30
Disclaimer
This product is for research use only. It is not intended for diagnostic or therapeutic use.
Publishing research using Anti-CD63 Antibody [NKI/C3] (PE) (A251167)? Please let us know so that we can list the citation on this page.

Alternative products to Anti-CD63 Antibody [NKI/C3] (PE) (A251167)

Proteins predicted to interact with CD63

Predicted protein interactions based upon String database. Revelancy score correlates with probability of interaction.
99.8% Relevancy Score
99.8% Relevancy Score
99.7% Relevancy Score
99.6% Relevancy Score
99.4% Relevancy Score
99.4% Relevancy Score
99.2% Relevancy Score
99.2% Relevancy Score
98.7% Relevancy Score