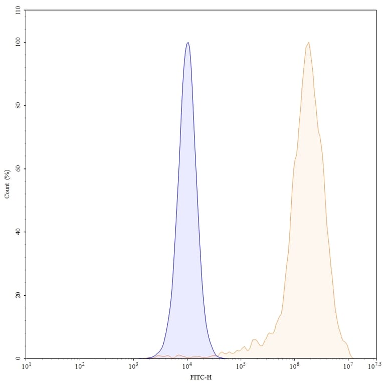
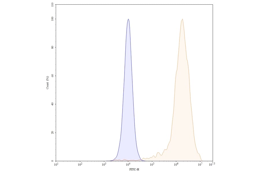
Recombinant humanized monoclonal antibody to CD25 for use as a research grade Daclizumab biosimilar for ELISA, Flow Cytometry, Functional Studies and in vivo Research.
Chromatography profile for Daclizumab Biosimilar - Anti-CD25 Antibody - BSA and Azide free (A338962).
Publishing research using Daclizumab Biosimilar - Anti-CD25 Antibody - BSA and Azide free (A338962)? Please let us know so that we can list the citation on this page.
Alternative products to Daclizumab Biosimilar - Anti-CD25 Antibody - BSA and Azide free (A338962)
Recombinant chimeric monoclonal antibody to CD25 for use as a research grade Basiliximab biosimilar for ELISA, Flow Cytometry, Functional Studies and in vivo Research.
Recombinant human monoclonal antibody to CD25 for use as a research grade Vopikitug biosimilar for ELISA, Flow Cytometry, Functional Studies and in vivo Research.
Recombinant human monoclonal antibody to CD25 for use as a research grade Camidanlumab biosimilar for ELISA, Flow Cytometry, Functional Studies and in vivo Research.
Recombinant mouse monoclonal antibody to CD25 for use as a research grade Inolimomab biosimilar for ELISA, Flow Cytometry, Functional Studies and in vivo Research.
Recombinant human monoclonal antibody to CD25 for use as a research grade Anti-Human CD25 [RO7296682 for ELISA, Flow Cytometry, Functional Studies and in vivo Research.
Recombinant human monoclonal antibody to CD25 for use as a research grade Anti-Human CD25 [RTX-003] for ELISA, Flow Cytometry, Functional Studies and in vivo Research.
Recombinant human monoclonal antibody to CD25 for use as a research grade imneskibart biosimilar for ELISA, Flow Cytometry, Functional Studies and in vivo Research.
Recombinant human monoclonal antibody to CD25 for use as a research grade Anti-Human CD25 [RA8] bios for ELISA, Flow Cytometry, Functional Studies and in vivo Research.
Recombinant chimeric monoclonal antibody to CD25 for use as a research grade Basiliximab biosimilar for ELISA, Flow Cytometry, Functional Studies and in vivo Research.
Recombinant human monoclonal antibody to CD25 for use as a research grade Vopikitug biosimilar for ELISA, Flow Cytometry, Functional Studies and in vivo Research.
Recombinant human monoclonal antibody to CD25 for use as a research grade Camidanlumab biosimilar for ELISA, Flow Cytometry, Functional Studies and in vivo Research.
Recombinant mouse monoclonal antibody to CD25 for use as a research grade Inolimomab biosimilar for ELISA, Flow Cytometry, Functional Studies and in vivo Research.
Recombinant human monoclonal antibody to CD25 for use as a research grade Anti-Human CD25 [RO7296682 for ELISA, Flow Cytometry, Functional Studies and in vivo Research.
Recombinant human monoclonal antibody to CD25 for use as a research grade Anti-Human CD25 [RTX-003] for ELISA, Flow Cytometry, Functional Studies and in vivo Research.
Recombinant human monoclonal antibody to CD25 for use as a research grade imneskibart biosimilar for ELISA, Flow Cytometry, Functional Studies and in vivo Research.
Recombinant human monoclonal antibody to CD25 for use as a research grade Anti-Human CD25 [RA8] bios for ELISA, Flow Cytometry, Functional Studies and in vivo Research.