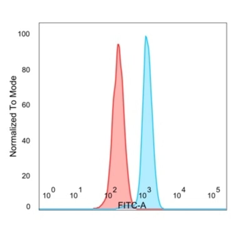
Flow cytometric analysis of PFA fixed HeLa cells using Anti-E4F1 Antibody [PCRP-E4F1-2D1] followed by Goat Anti-Mouse IgG (CF® 488) (Blue). Unstained cells (red).
Immunofluorescent analysis of PFA fixed MCF-7 cells stained with Anti-E4F1 Antibody [PCRP-E4F1-2D1] followed by Goat Anti-Mouse IgG (CF® 488) (Green). Counterstain is Phalloidin (Red).
SDS-PAGE analysis of Anti-E4F1 Antibody [PCRP-E4F1-2D1] under non-reduced and reduced conditions; showing intact IgG and intact heavy and light chains, respectively. SDS-PAGE analysis confirms the integrity and purity of the antibody.
Anti-E4F1 Antibody [PCRP-E4F1-2D1] - BSA and Azide free (A251563)
Analysis of protein array containing more than 19,000 full-length human proteins using Anti-E4F1 Antibody [PCRP-E4F1-2D1]. Z-Score and S- Score: The Z-score represents the strength of a signal that a monoclonal antibody (MAb) (in combination with a fluorescently-tagged anti-IgG secondary antibody) produces when binding to a particular protein on the HuProtTM array. Z-scores are described in units of standard deviations (SD's) above the mean value of all signals generated on that array. If targets on HuProtTM are arranged in descending order of the Z-score, the S-score is the difference (also in units of SD's) between the Z-score. S-score therefore represents the relative target specificity of a MAb to its intended target; a MAb is considered to be specific to its intended target, if the MAb has an S-score of at least 2.5. For example, if a MAb binds to protein X with a Z-score of 43 and to protein Y with a Z-score of 14, then the S-score for the binding of that MAb to protein X is equal to 29.
Publishing research using Anti-E4F1 Antibody [PCRP-E4F1-2D1] - BSA and Azide free (A251563)? Please let us know so that we can list the citation on this page.
Alternative products to Anti-E4F1 Antibody [PCRP-E4F1-2D1] - BSA and Azide free (A251563)