Rovalpituzumab Biosimilar - Anti-DLL3 Antibody - BSA and Azide free
Description
Recombinant humanized monoclonal antibody to DLL3.
Applications
Flow Cytometry
Dilutions
Flow Cytometry: 1:100
Reactivity
Human
Host
Humanized
Clonality
Monoclonal
Isotype
IgG1
Conjugate
Unconjugated
Purification
Affinity chromatography.
Concentration
Reconstitution dependent.
Product Form
Lyophilized
Reconstitution
Reconstitute with distilled sterile water.
Formulation
Lyophilized from sterile Phosphate Buffered Saline, pH 7.4. Normally 5%–8% Trehalose is added as a protectant before lyophilization.
Storage
Shipped at 4°C. Lyophilized: Store at -20°C to -80°C. Reconstituted: Aliquot and store at -80°C. Product is stable for one year. Avoid freeze/thaw cycles.
General Notes
Prior to reconstitution, centrifuge the vial at 5,000g for 3-5 minutes at room temperature. Reconstitute with appropriate volume of distilled sterile water to bring product to 1mg/ml concentration. After addition of distilled sterile water, mix by gentle tapping. Note: It is not recommended to vortex or vigorously pipette the sample.
Synonyms
Delta-like protein 3, Delta3, Drosophila Delta homolog 3
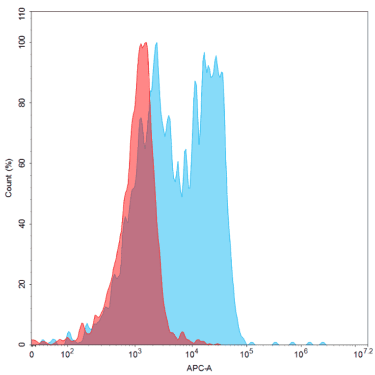
Flow cytometry analysis of Rovalpituzumab Biosimilar - Anti-DLL3 Antibody - BSA and Azide free (A318891) on Expi293 cells transfected with Human DLL3 (Blue histogram) or Expi293 transfected with irrelevant protein (Red histogram).
ELISA plates were pre-coated with Recombinant Human DLL3 Protein (Fc Tag) (A318134) at 2 µg/ml (100 µl/well) which can bind Rovalpituzumab Biosimilar - Anti-DLL3 Antibody - BSA and Azide free (A318891) in a linear range of 0.64-80 ng/ml. In order to specifically detect Rovalpituzumab Biosimilar - Anti-DLL3 Antibody - BSA and Azide free (A318891), Mouse Anti-Human Fab Antibody was used as detection antibody.
Publishing research using Rovalpituzumab Biosimilar - Anti-DLL3 Antibody - BSA and Azide free (A318891)? Please let us know so that we can list the citation on this page.
Alternative products to Rovalpituzumab Biosimilar - Anti-DLL3 Antibody - BSA and Azide free (A318891)
Recombinant humanized monoclonal antibody to DLL3 for use as a research grade Rovalpituzumab biosimi for ELISA, Flow Cytometry, Functional Studies and in vivo Research.
Recombinant human monoclonal antibody to DLL3 for use as a research grade Anti-Human DLL3 [AMG 119] for ELISA, Flow Cytometry, Functional Studies and in vivo Research.
Recombinant humanized monoclonal antibody to DLL3 for use as a research grade Rovalpituzumab biosimi for ELISA, Flow Cytometry, Functional Studies and in vivo Research.
Recombinant human monoclonal antibody to DLL3 for use as a research grade Anti-Human DLL3 [AMG 119] for ELISA, Flow Cytometry, Functional Studies and in vivo Research.