Anti-USP20 Antibody (A48222) has been discontinued and is no longer available.
View all USP20 Antibodies.
Unconjugated
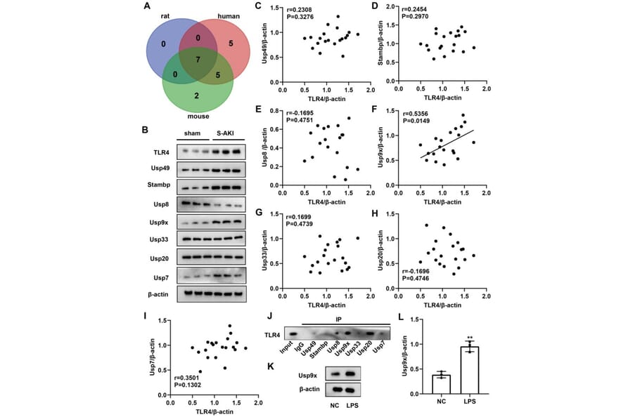
As a pattern recognition receptor, Toll-like receptor 4 (TLR4) is crucial for the development and progression of acute kidney injury (AKI). This study aims to explore whether the deubiquitinase Usp9x influences the TLR4/NF-B pathway to cause sepsis-induced acute kidney injury (S-AKI). The model of AKI was established in Sprague-Dawley rats using the cecal ligation and puncture (CLP) method, while renal tubular epithelial cell NRK-52E was stimulated with lipopolysaccharide (LPS) in vitro. All plasmids were transfected into NRK-52E cells according to the indicated group. The deubiquitinase of TLR4 was predicted by the online prediction software Ubibrowser. Subsequently, Western blot and Pearson correlation analysis identified Usp9x protein as a potential candidate. Co-IP analysis verified the interaction between TLR4 and Usp9x. Further research revealed that overexpression of Usp9x inhibited degradation of TLR4 protein by downregulating its ubiquitination modification levels. Both in vivo and in vitro experiments observed that interference with Usp9x effectively alleviated the inflammatory response and apoptosis of renal tubular epithelial cells (RTECs) induced by CLP or LPS, whereas overexpression of TLR4 reversed this situation. Transfection with sh-Usp9x in NRK-52E cells suppressed the expression of proteins associated with the TLR4/NF-?B pathway induced by LPS. Moreover, the overexpression of TLR4 reversed the effect of sh-Usp9x transfection. Therefore, the deubiquitinase Usp9x interacts with TLR4, leading to the upregulation of its expression through deubiquitination modification, and the activation of the TLR4/NF-?B signaling pathway, thereby promoting inflammation and apoptosis in renal tubular epithelial cells and contributing to sepsis-induced acute kidney injury.