Lyophilized from Phosphate Buffered Saline, pH 7.4, with 8% Trehalose (0.22µm filter sterilized).
Endotoxin Level
<1 EU/µg of the protein by LAL method.
Storage
Shipped at 4°C. Lyophilized: Store at -20°C to -80°C up to 1 year from the date of receipt. Reconstituted: Aliquot and store at -20°C for 3 months or 2-8°C for up to 1 week. Avoid freeze/thaw cycles.
Disclaimer
This product is for research use only. It is not intended for diagnostic or therapeutic use.
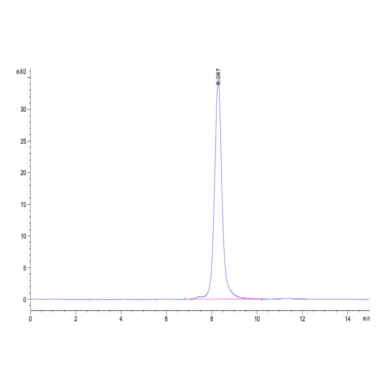
Recombinant Human CD3 + CD3d Protein (C-terminal Human Fc Tag) (A330301)
Tris-Bis PAGE of Recombinant Human CD3 + CD3d Protein (C-terminal Human Fc Tag) (A330301) under reducing conditions confirms that purity is greater than 95%.
Standard Curve - Recombinant Human CD3 + CD3d Protein (C-terminal Human Fc Tag) (A330301)
ELISA examination of immobilized Human CD3E and CD3D, hFc Tag, (0.5 µg/mL) binding Recombinant Human CD3 + CD3d Protein (C-terminal Human Fc Tag) (A330301): EC50 =31.68ng/mL.
Standard Curve - Recombinant Human CD3 + CD3d Protein (C-terminal Human Fc Tag) (A330301)
ELISA examination of immobilized Human CD3E and CD3D, hFc Tag, (1 µg/mL) binding Recombinant Human CD3 + CD3d Protein (C-terminal Human Fc Tag) (A330301): EC50 =45.9ng/mL.
Standard Curve - Recombinant Human CD3 + CD3d Protein (C-terminal Human Fc Tag) (A330301)
ELISA examination of immobilized Tebentafusp, His Tag, (1 µg/mL) binding Recombinant Human CD3 + CD3d Protein (C-terminal Human Fc Tag) (A330301): EC50 =8.7ng/mL.
Publishing research using Recombinant Human CD3 + CD3d Protein (C-terminal Human Fc Tag) (A330301)? Please let us know so that we can list the citation on this page.