Recombinant Human NKG2D Protein (Biotin) (N-terminal His and Avi Tag)
Expression System
HEK293 cells
Nature
Recombinant
Protein Species
Human
Tag
N-terminal His and Avi Tag
Conjugate
Biotin
Purity
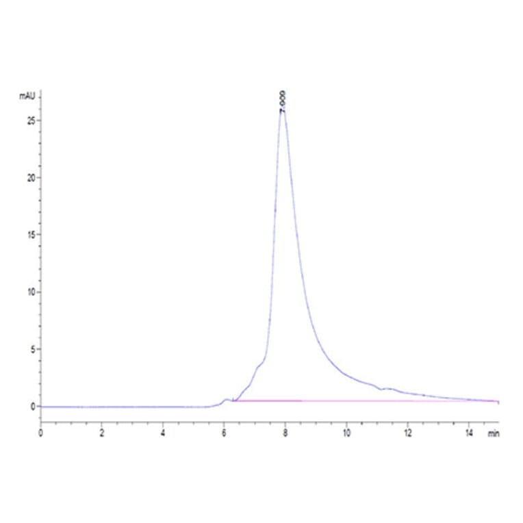
>95% (by Tris-Bis PAGE and HPLC).
Product Form
Lyophilized
Concentration
Reconstitution dependent.
Formulation
Lyophilized from Phosphate Buffered Saline, pH 7.4, with 8% Trehalose (0.22µm filter sterilized).
Endotoxin Level
<1 EU/µg of the protein by LAL method.
Storage
Shipped at 4°C. Lyophilized: Store at -20°C to -80°C up to 1 year from the date of receipt. Reconstituted: Aliquot and store at -20°C for 3 months or 2-8°C for up to 1 week. Avoid freeze/thaw cycles.
Synonyms
CD314, D12S2489E, Killer cell lectin-like receptor subfamily K member 1, KLRK1, NK cell receptor D, NKG2-D type II integral membrane protein, NKG2-D-activating NK receptor
Disclaimer
This product is for research use only. It is not intended for diagnostic or therapeutic use.
Recombinant Human NKG2D Protein (Biotin) (N-terminal His and Avi Tag) (A331108)
Tris-Bis PAGE of Recombinant Human NKG2D Protein (Biotin) (N-terminal His and Avi Tag) (A331108) under reducing conditions confirms that purity is greater than 95%.
Standard Curve - Recombinant Human NKG2D Protein (Biotin) (N-terminal His and Avi Tag) (A331108)
ELISA examination of immobilized Biotinylated Human NKG2D, His Tag, (1µg/mL) binding Recombinant Human NKG2D Protein (Biotin) (N-terminal His and Avi Tag) (A331108): EC50 =4.4ng/ml.
Publishing research using Recombinant Human NKG2D Protein (Biotin) (N-terminal His and Avi Tag) (A331108)? Please let us know so that we can list the citation on this page.
Proteins predicted to interact with NKG2D
Predicted protein interactions based upon String database. Revelancy score correlates with probability of interaction.