ISO 9001:2015 Certified
Live Customer Support
4.5/5 on Trustpilot
100% Quality Guarantee

Recombinant Human ROR2 Protein (Biotin) (C-terminal His and Avi Tag) (A331226)

$1,165

Shipping Information

$40
Dispatched from St. Louis, MO.
Lead Time: 7-10 business days.
Name
Recombinant Human ROR2 Protein (Biotin) (C-terminal His and Avi Tag)
Expression System
HEK293 cells
Nature
Recombinant
Protein Species
Human
Tag
C-terminal His and Avi Tag
Conjugate

Biotin

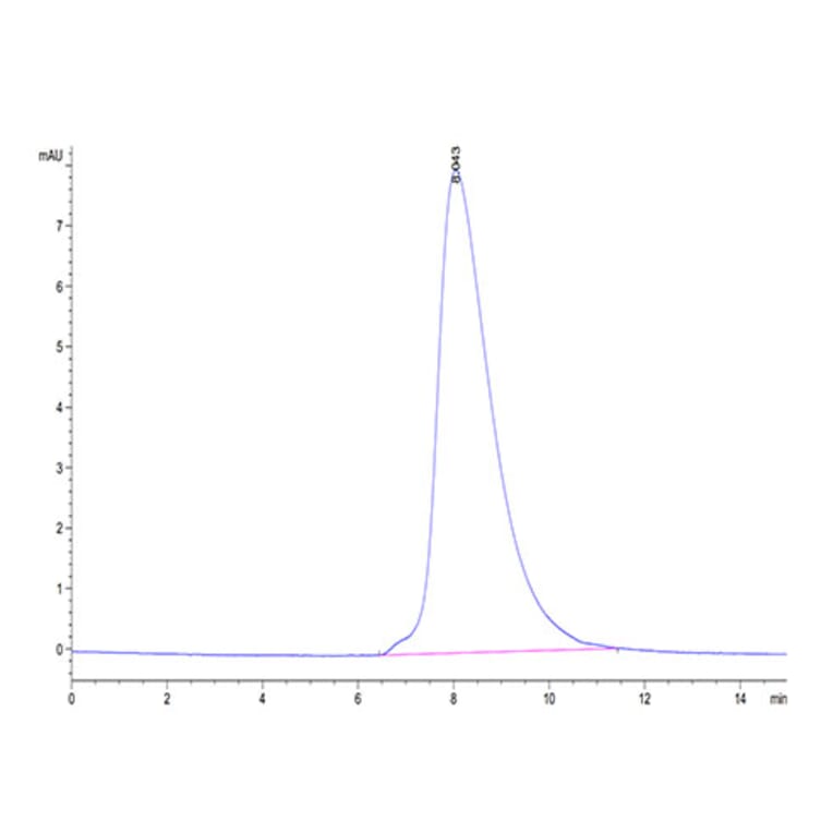
Purity
>95% (by Tris-Bis PAGE and SEC-HPLC).
Product Form
Lyophilized
Concentration
Reconstitution dependent.
Formulation
Lyophilized from Phosphate Buffered Saline, pH 7.4 (0.22µm filter sterilized).
Endotoxin Level
<1 EU/µg of the protein by LAL method.
Storage
Shipped at 4°C. Lyophilized: Store at -20°C to -80°C up to 1 year from the date of receipt. Reconstituted: Aliquot and store at -20°C for 3 months or 2-8°C for up to 1 week. Avoid freeze/thaw cycles.
Synonyms
Neurotrophic tyrosine kinase, receptor-related 2, NTRKR2, Tyrosine-protein kinase transmembrane receptor ROR2
Disclaimer
This product is for research use only. It is not intended for diagnostic or therapeutic use.
Publishing research using Recombinant Human ROR2 Protein (Biotin) (C-terminal His and Avi Tag) (A331226)? Please let us know so that we can list the citation on this page.

Proteins predicted to interact with ROR2

Predicted protein interactions based upon String database. Revelancy score correlates with probability of interaction.
92.5% Relevancy Score
82.1% Relevancy Score
80.8% Relevancy Score
79.3% Relevancy Score
79.2% Relevancy Score
75.7% Relevancy Score
65.5% Relevancy Score
64.9% Relevancy Score
61.7% Relevancy Score