Recombinant Mouse GFRAL Protein (Biotin) (N-terminal His and Avi Tag)
Expression System
HEK293 cells
Nature
Recombinant
Protein Species
Mouse
Tag
N-terminal His and Avi Tag
Conjugate
Biotin
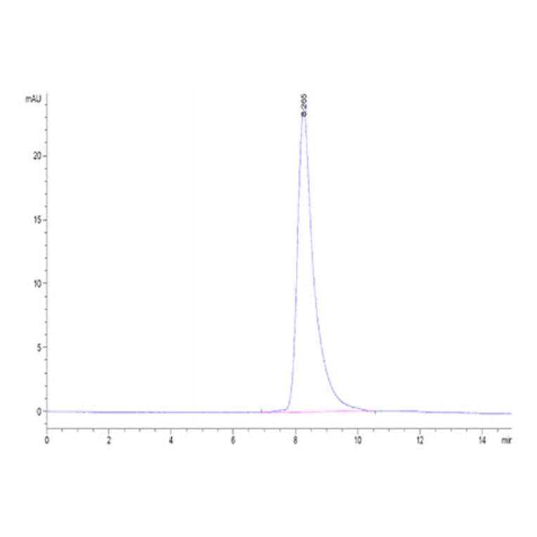
Purity
>95% (by Tris-Bis PAGE and SEC-HPLC).
Product Form
Lyophilized
Concentration
Reconstitution dependent.
Formulation
Lyophilized from Phosphate Buffered Saline, pH 7.4 (0.22µm filter sterilized).
Endotoxin Level
<1 EU/µg of the protein by LAL method.
Storage
Shipped at 4°C. Lyophilized: Store at -20°C to -80°C up to 1 year from the date of receipt. Reconstituted: Aliquot and store at -20°C for 3 months or 2-8°C for up to 1 week. Avoid freeze/thaw cycles.
Disclaimer
This product is for research use only. It is not intended for diagnostic or therapeutic use.
Recombinant Mouse GFRAL Protein (Biotin) (N-terminal His and Avi Tag) (A331611)
Tris-Bis PAGE of Recombinant Mouse GFRAL Protein (Biotin) (N-terminal His and Avi Tag) (A331611) under reducing conditions confirms that purity is greater than 95%.
Standard Curve - Recombinant Mouse GFRAL Protein (Biotin) (N-terminal His and Avi Tag) (A331611)
ELISA examination of immobilized Biotinylated Mouse GFRAL, His Tag, (0.5µg/mL) binding Recombinant Mouse GFRAL Protein (Biotin) (N-terminal His and Avi Tag) (A331611): EC50 =6.2ng/ml.
Publishing research using Recombinant Mouse GFRAL Protein (Biotin) (N-terminal His and Avi Tag) (A331611)? Please let us know so that we can list the citation on this page.