ISO 9001:2015 Certified
Live Customer Support
4.5/5 on Trustpilot
100% Quality Guarantee

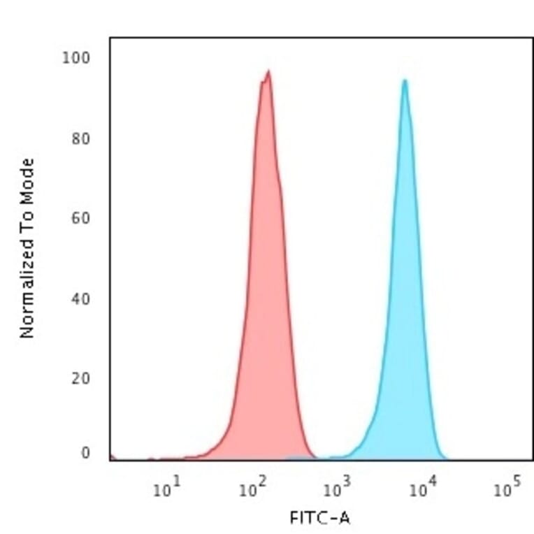
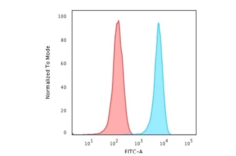
Anti-CD3 epsilon Antibody [RIV9] (A250504)

Mouse monoclonal [RIV9] antibody to CD3 epsilon for Functional Studies, Flow Cytometry and IF.

Alternative Formats and ConjugatesAlternative Formats

Shipping Information

$40
Dispatched from St. Louis, MO.
Lead Time: 5-8 business days.
Name
Anti-CD3 epsilon Antibody [RIV9]
Description
Mouse monoclonal [RIV9] antibody to CD3 epsilon.
Specificity
This antibody recognizes the epsilon-chain of CD3, which consists of five different polypeptide chains (designated as gamma, delta, epsilon, zeta, and eta) with MW ranging from 16-28kDa. It is found on all mature T-lymphocytes, NK, T-cells, and some thymocytes. CD3, also known as T3, is a member of the immunoglobulin superfamily that plays a role in antigen recognition, signal transduction, and T cell activation. It is expressed, typically at high levels, on peripheral T cells and majority of T cell neoplasms. Thymocytes express CD3 at different level on the cell surface in the course of differentiation and, in cortical thymus, CD3 is predominantly Intracytoplasmic. This MAb is particularly useful for induction of T cell activation in vitro and in vivo due to its unusual IgG3 isotype.
Applications
Functional Studies, Flow Cytometry, IF
Dilutions
Flow Cytometry: 1-2 µg/million cells, IF: 1-2 µg/ml
Reactivity
Human, Mouse, Rat
Immunogen
Human peripheral lymphocytes.
Host
Mouse
Clonality
Monoclonal
Clone ID
RIV9
Isotype
IgG3
Light Chains
kappa
Conjugate

Unconjugated

Purification
Protein A chromatography.
Concentration
200 µg/ml
Molecular Weight
20 kDa
Product Form
Liquid
Formulation
Supplied in 10mM Phosphate Buffered Saline with 0.05% BSA and 0.05% Sodium Azide.
Storage
Shipped at 4°C. Store at 4°C.
General Notes
This monoclonal antibody is also available in a different formulation without BSA and Sodium Azide - Anti-CD3 epsilon Antibody [RIV9] - BSA and Azide free (A253684).
Synonyms
CD3e, T-cell surface antigen T3/Leu-4 epsilon chain, T-cell surface glycoprotein CD3 epsilon chain, T3E
Isotype Controls
Disclaimer
This product is for research use only. It is not intended for diagnostic or therapeutic use.
Publishing research using Anti-CD3 epsilon Antibody [RIV9] (A250504)? Please let us know so that we can list the citation on this page.

Most popular Anti-CD3 epsilon Antibodies

Alternative products to Anti-CD3 epsilon Antibody [RIV9] (A250504)

Proteins predicted to interact with CD3 epsilon

Predicted protein interactions based upon String database. Revelancy score correlates with probability of interaction.
99.9% Relevancy Score
99.9% Relevancy Score
99.9% Relevancy Score
99.8% Relevancy Score
99.7% Relevancy Score
99.5% Relevancy Score
99.1% Relevancy Score
99% Relevancy Score
98% Relevancy Score