ISO 9001:2015 Certified
Live Customer Support
4.5/5 on Trustpilot
100% Quality Guarantee

Anti-CD3 epsilon Antibody [UCHT1] - BSA and Azide free (A253675)

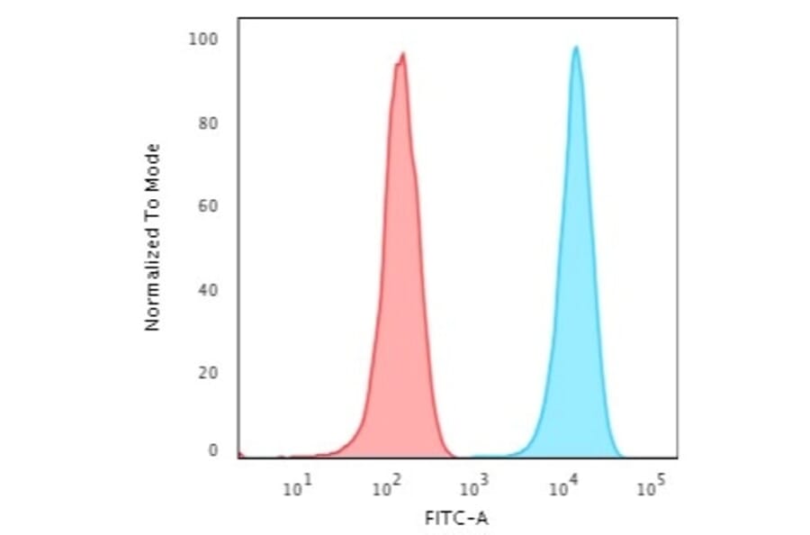
Mouse monoclonal [UCHT1] antibody to CD3 epsilon for ELISA, Flow Cytometry, IF and IHC.

Alternative Formats and ConjugatesAlternative Formats

Shipping Information

$40
Dispatched from St. Louis, MO.
Lead Time: 5-8 business days.
Name
Anti-CD3 epsilon Antibody [UCHT1] - BSA and Azide free
Description
Mouse monoclonal [UCHT1] antibody to CD3 epsilon.
Specificity
This antibody recognizes the epsilon-chain of CD3, which consists of five different polypeptide chains (designated as gamma, delta, epsilon, zeta, and eta) with MW ranging from 16-28kDa. The CD3 complex is closely associated at the lymphocyte cell surface with the T cell antigen receptor (TCR). Reportedly, CD3 complex is involved in signal transduction to the T cell interior following antigen recognition. The CD3 antigen is first detectable in early thymocytes and probably represents one of the earliest signs of commitment to the T cell lineage. In cortical thymocytes, CD3 is predominantly intra-cytoplasmic. However, in medullary thymocytes, it appears on the T cell surface. CD3 antigen is a highly specific marker for T cells, and is present in majority of T cell neoplasms.
Applications
ELISA, Flow Cytometry, IF, IHC
Dilutions
Flow Cytometry: 1-2 µg/million cells, IF: 1-2 µg/ml, IHC: 1-2 µg/ml
Reactivity
Human, Chimpanzee
Immunogen
Human infant thymocytes and peripheral blood lymphocytes from a Sezary Syndrome donor.
Host
Mouse
Clonality
Monoclonal
Clone ID
UCHT1
Isotype
IgG1
Light Chains
kappa
Conjugate

Unconjugated

Purification
Protein A/G chromatography.
Concentration
1 mg/ml
Molecular Weight
20 kDa
Product Form
Liquid
Formulation
Supplied in 10mM Phosphate Buffered Saline; without Sodium Azide and carrier free.
Storage
Shipped at 4°C. Upon delivery aliquot and store at -20°C. Avoid freeze / thaw cycles.
General Notes
This monoclonal antibody is also available in a different formulation with BSA and Sodium Azide - Anti-CD3 epsilon Antibody [UCHT1] (A250495).
Synonyms
CD3e, T-cell surface antigen T3/Leu-4 epsilon chain, T-cell surface glycoprotein CD3 epsilon chain, T3E
Disclaimer
This product is for research use only. It is not intended for diagnostic or therapeutic use.
Publishing research using Anti-CD3 epsilon Antibody [UCHT1] - BSA and Azide free (A253675)? Please let us know so that we can list the citation on this page.

Most popular Anti-CD3 epsilon Antibodies

Alternative products to Anti-CD3 epsilon Antibody [UCHT1] - BSA and Azide free (A253675)

Proteins predicted to interact with CD3 epsilon

Predicted protein interactions based upon String database. Revelancy score correlates with probability of interaction.
99.9% Relevancy Score
99.9% Relevancy Score
99.9% Relevancy Score
99.8% Relevancy Score
99.7% Relevancy Score
99.5% Relevancy Score
99.1% Relevancy Score
99% Relevancy Score
98% Relevancy Score