ISO 9001:2015 Certified
Live Customer Support
4.5/5 on Trustpilot
100% Quality Guarantee

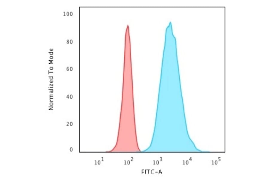
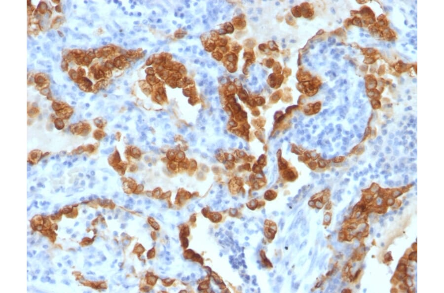
Anti-Cytokeratin 8 Antibody [H1 + TS1] (A249153)

Mouse monoclonal [H1 + TS1] antibody to Cytokeratin 8 for Flow Cytometry, IF and IHC-P.

Alternative Formats and ConjugatesAlternative Formats

Shipping Information

$40
Dispatched from St. Louis, MO.
Lead Time: 5-8 business days.
Name
Anti-Cytokeratin 8 Antibody [H1 + TS1]
Description
Mouse monoclonal [H1 + TS1] antibody to Cytokeratin 8.
Applications
Flow Cytometry, IF, IHC-P
Dilutions
Flow Cytometry: 1-2 µg/million cells, IF: 1-2 µg/ml, IHC-P: 1-2 µg/ml
Reactivity
Human
Immunogen
Clone H1: Cytoskeleton preparation containing Cytokeratin 8. Clone TS1: Keratin preparation from a human carcinoma.
Host
Mouse
Clonality
Oligoclonal
Clone ID
H1 + TS1
Isotype
IgG1, kappa + IgG1, kappa
Conjugate

Unconjugated

Purification
Protein A/G chromatography.
Concentration
200 µg/ml
Molecular Weight
52.5 kDa
Product Form
Liquid
Formulation
Supplied in 10mM Phosphate Buffered Saline with 0.05% BSA and 0.05% Sodium Azide.
Storage
Shipped at 4°C. Upon delivery aliquot and store at -20°C. Avoid freeze / thaw cycles.
General Notes

Please note, this product is an oligoclonal antibody; it is a cocktail of monoclonal antibodies that have been carefully selected. Oligoclonal antibodies not only have the specificity and batch-to-batch consistency of a monoclonal antibody, but they also have the advantage of the sensitivity of a polyclonal antibody due to their ability to recognize multiple epitopes on an antigen.

This oligoclonal antibody is also available in a different formulation without BSA and Sodium Azide - Anti-Cytokeratin 8 Antibody [H1 + TS1] - BSA and Azide free (A252333).

Synonyms
CK-8, CYK8, Cytokeratin-8, K8, Keratin, type II cytoskeletal 8, Keratin-8, KRT8, Type-II keratin Kb8
Disclaimer
This product is for research use only. It is not intended for diagnostic or therapeutic use.
Publishing research using Anti-Cytokeratin 8 Antibody [H1 + TS1] (A249153)? Please let us know so that we can list the citation on this page.

Alternative products to Anti-Cytokeratin 8 Antibody [H1 + TS1] (A249153)

Proteins predicted to interact with Cytokeratin 8

Predicted protein interactions based upon String database. Revelancy score correlates with probability of interaction.
99.9% Relevancy Score
86.9% Relevancy Score
84.5% Relevancy Score
82.6% Relevancy Score
79.8% Relevancy Score
79.6% Relevancy Score
79.1% Relevancy Score
78.3% Relevancy Score
76.3% Relevancy Score