ISO 9001:2015 Certified
Live Customer Support
4.5/5 on Trustpilot
100% Quality Guarantee

Anti-Cytokeratin 8 Antibody [K8.8] (A249155)

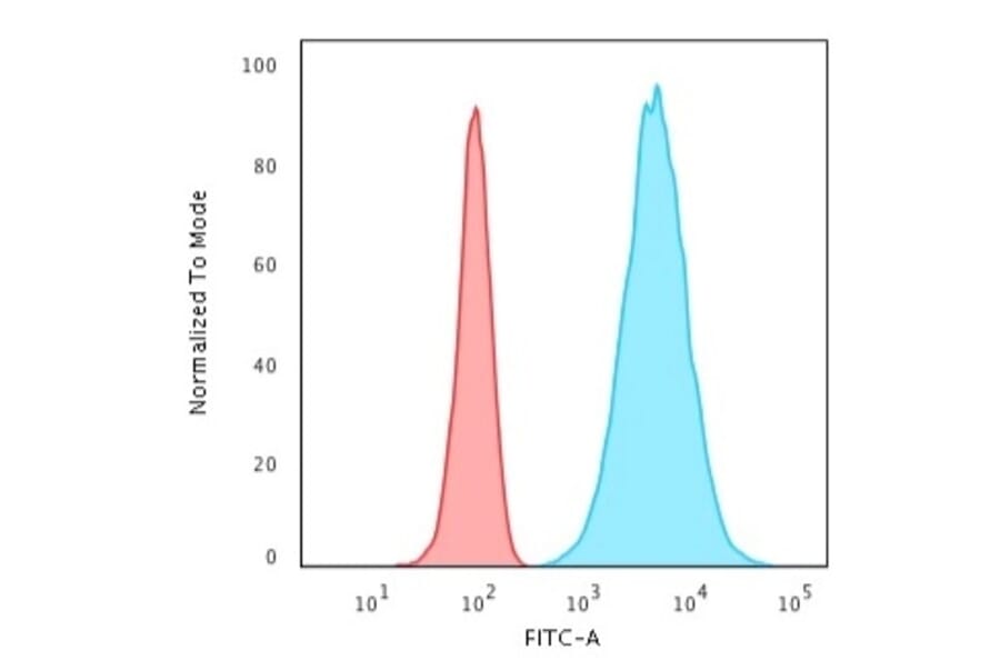
Mouse monoclonal [K8.8] antibody to Cytokeratin 8 for Flow Cytometry, IF, WB and IHC-P.

Alternative Formats and ConjugatesAlternative Formats

Shipping Information

$40
Dispatched from St. Louis, MO.
Lead Time: 5-8 business days.
Name
Anti-Cytokeratin 8 Antibody [K8.8]
Description
Mouse monoclonal [K8.8] antibody to Cytokeratin 8.
Applications
Flow Cytometry, IF, WB, IHC-P
Dilutions
Flow Cytometry: 1-2 µg/million cells, IF: 1-2 µg/ml, WB: 1-2 µg/ml, IHC-P: 1-2 µg/ml
Reactivity
Human
Cross Reactivity
This antibody does not cross react with Rat.
Immunogen
Keratin preparation from a human carcinoma.
Host
Mouse
Clonality
Monoclonal
Clone ID
K8.8
Isotype
IgG1
Light Chains
kappa
Conjugate

Unconjugated

Purification
Protein A/G chromatography.
Concentration
200 µg/ml
Molecular Weight
52.5 kDa
Product Form
Liquid
Formulation
Supplied in 10mM Phosphate Buffered Saline with 0.05% BSA and 0.05% Sodium Azide.
Storage
Shipped at 4°C. Upon delivery aliquot and store at -20°C. Avoid freeze / thaw cycles.
General Notes
This monoclonal antibody is also available in a different formulation without BSA and Sodium Azide - Anti-Cytokeratin 8 Antibody [K8.8] - BSA and Azide free (A252335).
Synonyms
CK-8, CYK8, Cytokeratin-8, K8, Keratin, type II cytoskeletal 8, Keratin-8, KRT8, Type-II keratin Kb8
Disclaimer
This product is for research use only. It is not intended for diagnostic or therapeutic use.
Publishing research using Anti-Cytokeratin 8 Antibody [K8.8] (A249155)? Please let us know so that we can list the citation on this page.

Alternative products to Anti-Cytokeratin 8 Antibody [K8.8] (A249155)

Proteins predicted to interact with Cytokeratin 8

Predicted protein interactions based upon String database. Revelancy score correlates with probability of interaction.
99.9% Relevancy Score
86.9% Relevancy Score
84.5% Relevancy Score
82.6% Relevancy Score
79.8% Relevancy Score
79.6% Relevancy Score
79.1% Relevancy Score
78.3% Relevancy Score
76.3% Relevancy Score