ISO 9001:2015 Certified
Live Customer Support
4.5/5 on Trustpilot
100% Quality Guarantee

Recombinant Anti-CD34 Antibody [HPCA1/1806R] - BSA and Azide free (A253863)

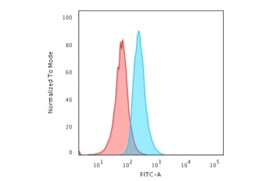
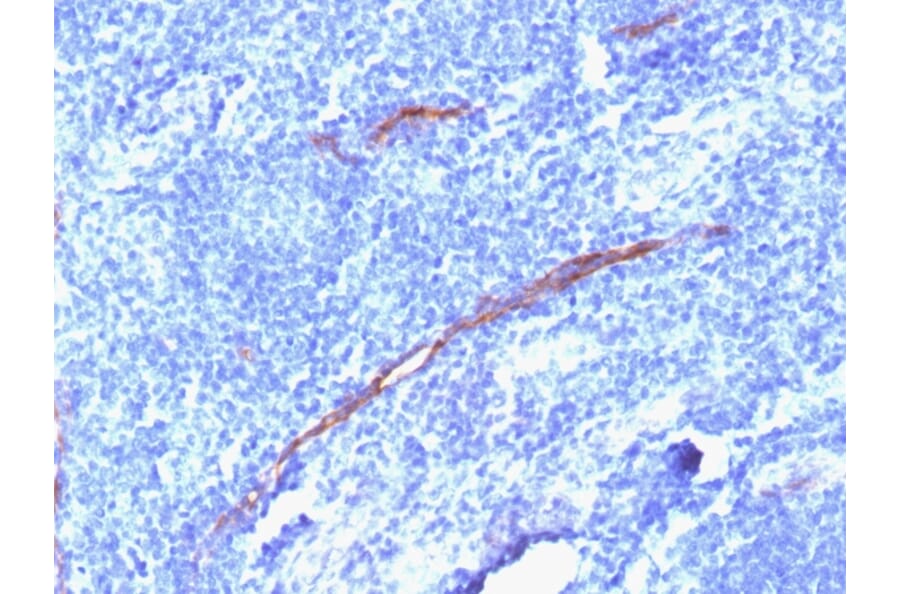
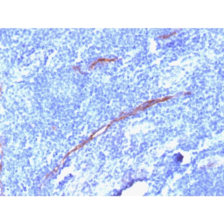
Recombinant rabbit monoclonal [HPCA1/1806R] antibody to CD34 for Flow Cytometry and IHC-P.

Alternative Formats and ConjugatesAlternative Formats

Shipping Information

$40
Dispatched from St. Louis, MO.
Lead Time: 5-8 business days.
Name
Anti-CD34 Antibody [HPCA1/1806R] - BSA and Azide free
Description
Recombinant rabbit monoclonal [HPCA1/1806R] antibody to CD34.
Specificity
This antibody recognizes a transmembrane, heavily glycosylated protein of 90-120kDa, which is identified as CD34. Its expression is a hallmark for identifying pluripotent hematopoietic stem or progenitor cells. Its expression is gradually lost as lineage committed progenitors differentiate. CD34 is a marker of choice for staining blasts in acute myeloid leukemia. In addition, it is expressed by soft tissue tumors, such as solitary fibrous tumor and gastrointestinal stromal tumor. CD34 expression is also found in vascular endothelium. Additionally, proliferating endothelial cells overexpress this molecule than the non-proliferating endothelial cells. Anti-CD34 labels 85% of angiosarcoma and Kaposis sarcoma, but shows low specificity.
Applications
Flow Cytometry, IHC-P
Dilutions
Flow Cytometry: 1-2 µg/million cells, IHC-P: 2-4 µg/ml
Reactivity
Human, Rat
Immunogen
Recombinant full-length human HPCA1 protein.
Host
Rabbit
Clonality
Monoclonal
Clone ID
HPCA1/1806R
Isotype
IgG
Conjugate

Unconjugated

Purification
Protein A/G chromatography.
Concentration
1 mg/ml
Molecular Weight
90-110 kDa
Product Form
Liquid
Formulation
Supplied in 10mM Phosphate Buffered Saline; without Sodium Azide and carrier free.
Storage
Shipped at 4°C. Upon delivery aliquot and store at -20°C. Avoid freeze / thaw cycles.
General Notes
This monoclonal antibody is also available in a different formulation with BSA and Sodium Azide - Anti-CD34 Antibody [HPCA1/1806R] (A250683).
Synonyms
Hematopoietic progenitor cell antigen CD34
Disclaimer
This product is for research use only. It is not intended for diagnostic or therapeutic use.
Publishing research using Recombinant Anti-CD34 Antibody [HPCA1/1806R] - BSA and Azide free (A253863)? Please let us know so that we can list the citation on this page.

Most popular Anti-CD34 Antibodies

Alternative products to Anti-CD34 Antibody [HPCA1/1806R] - BSA and Azide free (A253863)

Proteins predicted to interact with CD34

Predicted protein interactions based upon String database. Revelancy score correlates with probability of interaction.
99.9% Relevancy Score
96.4% Relevancy Score
96% Relevancy Score
95.6% Relevancy Score
95.3% Relevancy Score
95.1% Relevancy Score
94.5% Relevancy Score
94% Relevancy Score
94% Relevancy Score