Primary Antibodies
Secondary Antibodies
Proteins & Peptides
ELISA Kits
About Us
Contact Us
Sign In/Register
0
ISO 9001:2015 Certified
Live Customer Support
4.5/5 on Trustpilot
100% Quality Guarantee
Home
Primary Antibodies
CD8 alpha Antibodies
Anti-CD8A Antibody [UCHT4] (A250554)
Anti-CD8A Antibody [UCHT4] (A250554)
Overview
Specifications
Images
Enlarge Image
Enlarge Image
$580
Product Datasheet
Mouse monoclonal [UCHT4] antibody to CD8A for Flow Cytometry.
100% Guarantee
Price Match Guarantee
Product Size:
100µg
Quantity:
1
2
3
4
5
6
7
8
9
10
Add To Cart
Request a Quotation
Custom or Bulk Request
Alternative Formats and Conjugates
Alternative Formats
Carrier Free and Preservative Free
Shipping Information
Freight/Packing Charges:
$40
Dispatched from St. Louis, MO.
Lead Time: 5-8 business days.
Tags:
Dendritic Cell Marker
Specifications
Name
Anti-CD8A Antibody [UCHT4]
Description
Mouse monoclonal [UCHT4] antibody to CD8A.
Specificity
This antibody binds to the CD8 alpha chain.
Applications
Flow Cytometry
Dilutions
Flow Cytometry: 1-2 µg/million cells
Reactivity
Human
Immunogen
Thymocytes followed by Sezary T cells.
Host
Mouse
Clonality
Monoclonal
Clone ID
UCHT4
Isotype
IgG2a
Light Chains
kappa
Conjugate
Unconjugated
Purification
Protein A/G chromatography.
Concentration
200 µg/ml
Molecular Weight
32 kDa
Product Form
Liquid
Formulation
Supplied in 10mM Phosphate Buffered Saline with 0.05% BSA and 0.05% Sodium Azide.
Storage
Shipped at 4°C. Upon delivery aliquot and store at -20°C. Avoid freeze / thaw cycles.
General Notes
This monoclonal antibody is also available in a different formulation without BSA and Sodium Azide -
Anti-CD8A Antibody [UCHT4] - BSA and Azide free (A253734)
.
Synonyms
MAL, T-cell surface glycoprotein CD8 alpha chain, T-lymphocyte differentiation antigen T8/Leu-2
Isotype Controls
Mouse IgG2a [MOPC-173] (A86309)
Mouse IgG2a [MOPC-173] - BSA and Azide free (A86312)
Mouse IgG2a [PPV-04] (A86757)
Mouse IgG2a [PPV-04] - BSA and Azide free (A86759)
Suitable Secondaries
Goat Anti-Mouse IgG H&L Antibody (AP) (A301438)
Goat Anti-Mouse IgG H&L Antibody (Biotin) (A301439)
Goat Anti-Mouse IgG H&L Antibody (FITC) (A301669)
Goat Anti-Mouse IgG H&L Antibody (HRP) (A301445)
See all Anti-Mouse IgG Secondaries →
Disclaimer
This product is for research use only. It is not intended for diagnostic or therapeutic use.
Scientific Validation Data
Validation Data
(2)
Enlarge Image
SDS-PAGE - Anti-CD8A Antibody [UCHT4] (A250554)
SDS-PAGE analysis of Anti-CD8A Antibody [UCHT4] under non-reduced and reduced conditions; showing intact IgG and intact heavy and light chains, respectively. SDS-PAGE analysis confirms the integrity and purity of the antibody.
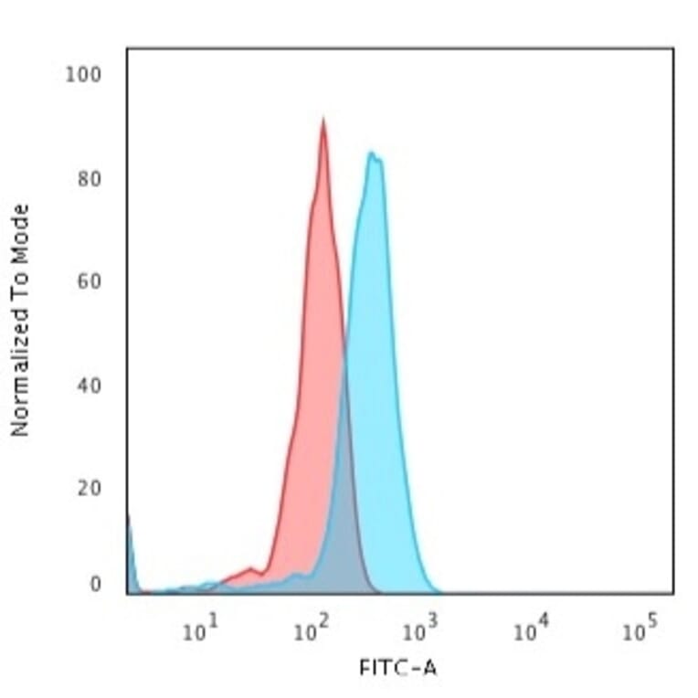
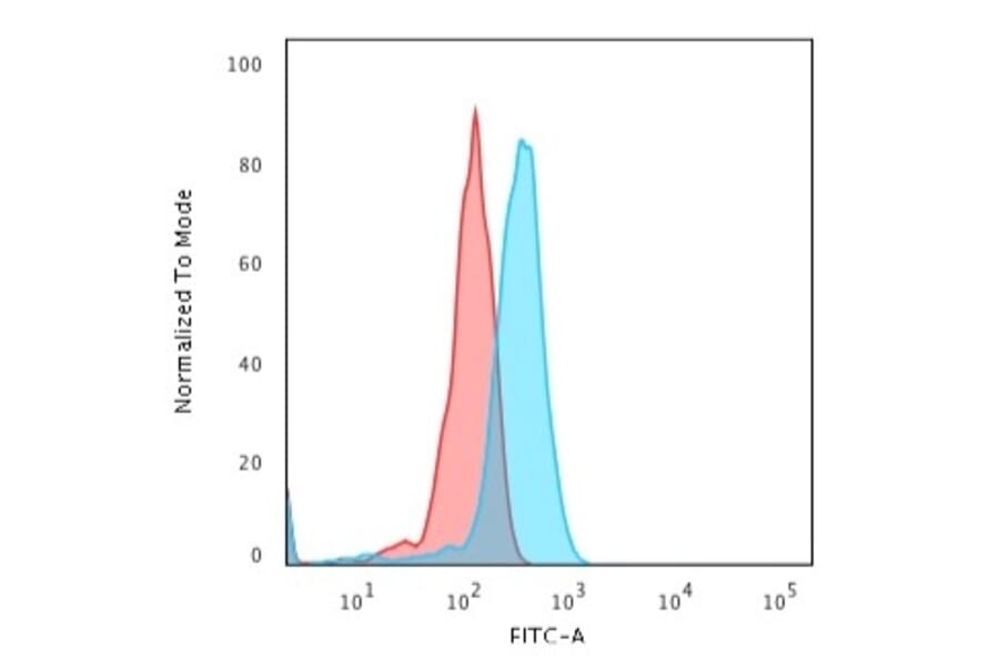
Enlarge Image
Flow Cytometry - Anti-CD8A Antibody [UCHT4] (A250554)
Flow cytometric analysis of Jurkat cells using Anti-CD8A Antibody [UCHT4] followed by Goat Anti-Mouse IgG (CF® 488) (Blue). Isotype Control (Red).
Publishing research using Anti-CD8A Antibody [UCHT4] (A250554)? Please
let us know
so that we can list the citation on this page.
Alternative products to Anti-CD8A Antibody [UCHT4] (A250554)
(2)
A86749
Anti-CD8 alpha Antibody [53-6.7]
Rat monoclonal [53-67] antibody to CD8 alpha for Flow Cytometry, IP, IHC-P, IHC-Fr and ICC.
(2)
A86620
Anti-CD8 alpha Antibody [OX-8]
Mouse monoclonal [OX-8] antibody to CD8 alpha for Flow Cytometry, IP, WB, IHC-P and IHC-Fr.
(2)
A86753
Anti-CD8 alpha Antibody [53-6.7] - Low endotoxin, Azide free
Rat monoclonal [53-67] antibody to CD8 alpha for Flow Cytometry, IP, IHC-P, IHC-Fr, ICC and Functional Studies.
(7)
A306457
Anti-CD8 alpha Antibody [ARC0329]
Rabbit monoclonal [ARC0329] antibody to CD8 alpha for WB, IHC and Flow Cytometry.
(6)
A253743
Anti-CD8A Antibody [CD8/4391R] - BSA and Azide free
Recombinant rabbit monoclonal [CD8/4391R] antibody to CD8A for IHC-P.
(6)
A250563
Anti-CD8A Antibody [CD8/4391R]
Recombinant rabbit monoclonal [CD8/4391R] antibody to CD8A for IHC-P.
(2)
A285843
Anti-CD8 alpha Antibody [OX-8] - Low endotoxin, Azide free
Mouse monoclonal [OX-8] antibody to CD8 alpha for WB, IHC-P, Functional Studies, Flow Cytometry, IP and IHC-Fr.
(3)
A89179
Anti-CD8 alpha Antibody
Rabbit polyclonal antibody to CD8 alpha for WB and IHC.
(3)
A250558
Anti-CD8A Antibody [C8/144B]
Mouse monoclonal [C8/144B] antibody to CD8A for Flow Cytometry, IF and IHC-P.
(4)
A253733
Anti-CD8A Antibody [rC8/468] - BSA and Azide free
Recombinant mouse monoclonal [rC8/468] antibody to CD8A for Flow Cytometry, IF and IHC-P.
(4)
A250555
Anti-CD8A Antibody [C8/468]
Mouse monoclonal [C8/468] antibody to CD8A for Flow Cytometry, IF and IHC-P.
(4)
A253735
Anti-CD8A Antibody [C8/468] - BSA and Azide free
Mouse monoclonal [C8/468] antibody to CD8A for Flow Cytometry, IF and IHC-P.
(2)
A86749
Anti-CD8 alpha Antibody [53-6.7]
Rat monoclonal [53-67] antibody to CD8 alpha for Flow Cytometry, IP, IHC-P, IHC-Fr and ICC.
(2)
A86620
Anti-CD8 alpha Antibody [OX-8]
Mouse monoclonal [OX-8] antibody to CD8 alpha for Flow Cytometry, IP, WB, IHC-P and IHC-Fr.
(2)
A86753
Anti-CD8 alpha Antibody [53-6.7] - Low endotoxin, Azide free
Rat monoclonal [53-67] antibody to CD8 alpha for Flow Cytometry, IP, IHC-P, IHC-Fr, ICC and Functional Studies.
(7)
A306457
Anti-CD8 alpha Antibody [ARC0329]
Rabbit monoclonal [ARC0329] antibody to CD8 alpha for WB, IHC and Flow Cytometry.
(6)
A253743
Anti-CD8A Antibody [CD8/4391R] - BSA and Azide free
Recombinant rabbit monoclonal [CD8/4391R] antibody to CD8A for IHC-P.
(6)
A250563
Anti-CD8A Antibody [CD8/4391R]
Recombinant rabbit monoclonal [CD8/4391R] antibody to CD8A for IHC-P.
(2)
A285843
Anti-CD8 alpha Antibody [OX-8] - Low endotoxin, Azide free
Mouse monoclonal [OX-8] antibody to CD8 alpha for WB, IHC-P, Functional Studies, Flow Cytometry, IP and IHC-Fr.
(3)
A89179
Anti-CD8 alpha Antibody
Rabbit polyclonal antibody to CD8 alpha for WB and IHC.
(3)
A250558
Anti-CD8A Antibody [C8/144B]
Mouse monoclonal [C8/144B] antibody to CD8A for Flow Cytometry, IF and IHC-P.
(4)
A253733
Anti-CD8A Antibody [rC8/468] - BSA and Azide free
Recombinant mouse monoclonal [rC8/468] antibody to CD8A for Flow Cytometry, IF and IHC-P.
(4)
A250555
Anti-CD8A Antibody [C8/468]
Mouse monoclonal [C8/468] antibody to CD8A for Flow Cytometry, IF and IHC-P.
(4)
A253735
Anti-CD8A Antibody [C8/468] - BSA and Azide free
Mouse monoclonal [C8/468] antibody to CD8A for Flow Cytometry, IF and IHC-P.
See all CD8A Antibodies
Proteins predicted to interact with CD8 alpha
Predicted protein interactions based upon String database. Revelancy score correlates with probability of interaction.
HLA Class I A Antibodies
99.9% Relevancy Score
Lck Antibodies
99.9% Relevancy Score
HLA-E Antibodies
99.9% Relevancy Score
CD8b Antibodies
99.9% Relevancy Score
CD4 Antibodies
99.9% Relevancy Score
HLA-G Antibodies
99.8% Relevancy Score
CD3 zeta Antibodies
99.8% Relevancy Score
beta 2 Microglobulin Antibodies
99.8% Relevancy Score
CD2 Antibodies
99.8% Relevancy Score
Top