Primary Antibodies
Secondary Antibodies
Proteins & Peptides
ELISA Kits
About Us
Contact Us
Sign In/Register
0
ISO 9001:2015 Certified
Live Customer Support
4.5/5 on Trustpilot
100% Quality Guarantee
Home
Primary Antibodies
CD8 alpha Antibodies
Anti-CD8A Antibody [UCHT4] - BSA and Azide free (A253734)
Anti-CD8A Antibody [UCHT4] - BSA and Azide free (A253734)
Overview
Specifications
Images
Enlarge Image
Enlarge Image
$580
Product Datasheet
Mouse monoclonal [UCHT4] antibody to CD8A for Flow Cytometry.
100% Guarantee
Price Match Guarantee
Product Size:
100µg
Quantity:
1
2
3
4
5
6
7
8
9
10
Add To Cart
Request a Quotation
Custom or Bulk Request
Alternative Formats and Conjugates
Alternative Formats
Unconjugated
Shipping Information
Freight/Packing Charges:
$40
Dispatched from St. Louis, MO.
Lead Time: 5-8 business days.
Tags:
Dendritic Cell Marker
Specifications
Name
Anti-CD8A Antibody [UCHT4] - BSA and Azide free
Description
Mouse monoclonal [UCHT4] antibody to CD8A.
Specificity
This antibody binds to the CD8 alpha chain.
Applications
Flow Cytometry
Dilutions
Flow Cytometry: 1-2 µg/million cells
Reactivity
Human
Immunogen
Thymocytes followed by Sezary T cells.
Host
Mouse
Clonality
Monoclonal
Clone ID
UCHT4
Isotype
IgG2a
Light Chains
kappa
Conjugate
Unconjugated
Purification
Protein A/G chromatography.
Concentration
1 mg/ml
Molecular Weight
32 kDa
Product Form
Liquid
Formulation
Supplied in 10mM Phosphate Buffered Saline; without Sodium Azide and carrier free.
Storage
Shipped at 4°C. Upon delivery aliquot and store at -20°C. Avoid freeze / thaw cycles.
General Notes
This monoclonal antibody is also available in a different formulation with BSA and Sodium Azide -
Anti-CD8A Antibody [UCHT4] (A250554)
.
Synonyms
MAL, T-cell surface glycoprotein CD8 alpha chain, T-lymphocyte differentiation antigen T8/Leu-2
Isotype Controls
Mouse IgG2a [MOPC-173] (A86309)
Mouse IgG2a [MOPC-173] - BSA and Azide free (A86312)
Mouse IgG2a [PPV-04] (A86757)
Mouse IgG2a [PPV-04] - BSA and Azide free (A86759)
Suitable Secondaries
Goat Anti-Mouse IgG H&L Antibody (AP) (A301438)
Goat Anti-Mouse IgG H&L Antibody (Biotin) (A301439)
Goat Anti-Mouse IgG H&L Antibody (FITC) (A301669)
Goat Anti-Mouse IgG H&L Antibody (HRP) (A301445)
See all Anti-Mouse IgG Secondaries →
Disclaimer
This product is for research use only. It is not intended for diagnostic or therapeutic use.
Scientific Validation Data
Validation Data
(2)
Enlarge Image
SDS-PAGE - Anti-CD8A Antibody [UCHT4] - BSA and Azide free (A253734)
SDS-PAGE analysis of Anti-CD8A Antibody [UCHT4] under non-reduced and reduced conditions; showing intact IgG and intact heavy and light chains, respectively. SDS-PAGE analysis confirms the integrity and purity of the antibody.
Enlarge Image
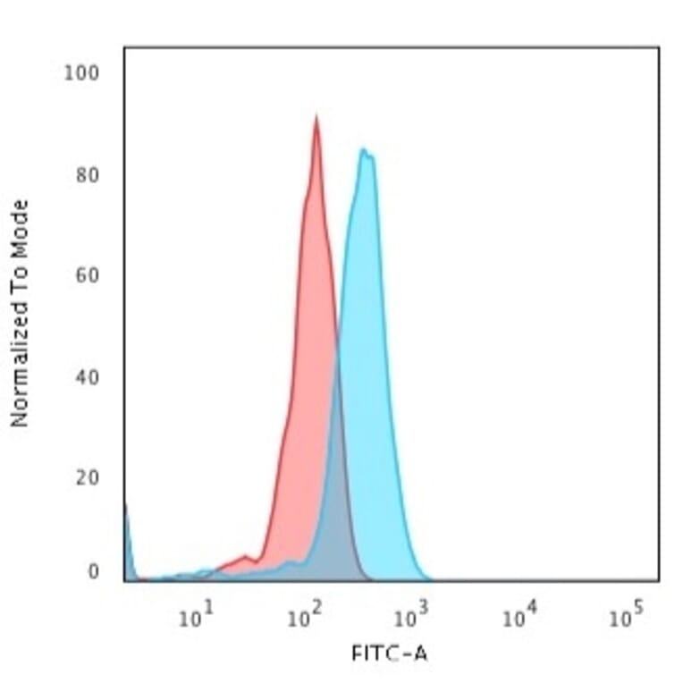
Flow Cytometry - Anti-CD8A Antibody [UCHT4] - BSA and Azide free (A253734)
Flow cytometric analysis of Jurkat cells using Anti-CD8A Antibody [UCHT4] followed by Goat Anti-Mouse IgG (CF® 488) (Blue). Isotype Control (Red).
Publishing research using Anti-CD8A Antibody [UCHT4] - BSA and Azide free (A253734)? Please
let us know
so that we can list the citation on this page.
Alternative products to Anti-CD8A Antibody [UCHT4] - BSA and Azide free (A253734)
(2)
A86749
Anti-CD8 alpha Antibody [53-6.7]
Rat monoclonal [53-67] antibody to CD8 alpha for Flow Cytometry, IP, IHC-P, IHC-Fr and ICC.
(2)
A86620
Anti-CD8 alpha Antibody [OX-8]
Mouse monoclonal [OX-8] antibody to CD8 alpha for Flow Cytometry, IP, WB, IHC-P and IHC-Fr.
(2)
A86753
Anti-CD8 alpha Antibody [53-6.7] - Low endotoxin, Azide free
Rat monoclonal [53-67] antibody to CD8 alpha for Flow Cytometry, IP, IHC-P, IHC-Fr, ICC and Functional Studies.
(7)
A306457
Anti-CD8 alpha Antibody [ARC0329]
Rabbit monoclonal [ARC0329] antibody to CD8 alpha for WB, IHC and Flow Cytometry.
(6)
A253743
Anti-CD8A Antibody [CD8/4391R] - BSA and Azide free
Recombinant rabbit monoclonal [CD8/4391R] antibody to CD8A for IHC-P.
(6)
A250563
Anti-CD8A Antibody [CD8/4391R]
Recombinant rabbit monoclonal [CD8/4391R] antibody to CD8A for IHC-P.
(2)
A285843
Anti-CD8 alpha Antibody [OX-8] - Low endotoxin, Azide free
Mouse monoclonal [OX-8] antibody to CD8 alpha for WB, IHC-P, Functional Studies, Flow Cytometry, IP and IHC-Fr.
(4)
A253733
Anti-CD8A Antibody [rC8/468] - BSA and Azide free
Recombinant mouse monoclonal [rC8/468] antibody to CD8A for Flow Cytometry, IF and IHC-P.
(4)
A250555
Anti-CD8A Antibody [C8/468]
Mouse monoclonal [C8/468] antibody to CD8A for Flow Cytometry, IF and IHC-P.
(4)
A253735
Anti-CD8A Antibody [C8/468] - BSA and Azide free
Mouse monoclonal [C8/468] antibody to CD8A for Flow Cytometry, IF and IHC-P.
(4)
A250553
Anti-CD8A Antibody [rC8/468]
Recombinant mouse monoclonal [rC8/468] antibody to CD8A for Flow Cytometry, IF and IHC-P.
(3)
A89179
Anti-CD8 alpha Antibody
Rabbit polyclonal antibody to CD8 alpha for WB and IHC.
(2)
A86749
Anti-CD8 alpha Antibody [53-6.7]
Rat monoclonal [53-67] antibody to CD8 alpha for Flow Cytometry, IP, IHC-P, IHC-Fr and ICC.
(2)
A86620
Anti-CD8 alpha Antibody [OX-8]
Mouse monoclonal [OX-8] antibody to CD8 alpha for Flow Cytometry, IP, WB, IHC-P and IHC-Fr.
(2)
A86753
Anti-CD8 alpha Antibody [53-6.7] - Low endotoxin, Azide free
Rat monoclonal [53-67] antibody to CD8 alpha for Flow Cytometry, IP, IHC-P, IHC-Fr, ICC and Functional Studies.
(7)
A306457
Anti-CD8 alpha Antibody [ARC0329]
Rabbit monoclonal [ARC0329] antibody to CD8 alpha for WB, IHC and Flow Cytometry.
(6)
A253743
Anti-CD8A Antibody [CD8/4391R] - BSA and Azide free
Recombinant rabbit monoclonal [CD8/4391R] antibody to CD8A for IHC-P.
(6)
A250563
Anti-CD8A Antibody [CD8/4391R]
Recombinant rabbit monoclonal [CD8/4391R] antibody to CD8A for IHC-P.
(2)
A285843
Anti-CD8 alpha Antibody [OX-8] - Low endotoxin, Azide free
Mouse monoclonal [OX-8] antibody to CD8 alpha for WB, IHC-P, Functional Studies, Flow Cytometry, IP and IHC-Fr.
(4)
A253733
Anti-CD8A Antibody [rC8/468] - BSA and Azide free
Recombinant mouse monoclonal [rC8/468] antibody to CD8A for Flow Cytometry, IF and IHC-P.
(4)
A250555
Anti-CD8A Antibody [C8/468]
Mouse monoclonal [C8/468] antibody to CD8A for Flow Cytometry, IF and IHC-P.
(4)
A253735
Anti-CD8A Antibody [C8/468] - BSA and Azide free
Mouse monoclonal [C8/468] antibody to CD8A for Flow Cytometry, IF and IHC-P.
(4)
A250553
Anti-CD8A Antibody [rC8/468]
Recombinant mouse monoclonal [rC8/468] antibody to CD8A for Flow Cytometry, IF and IHC-P.
(3)
A89179
Anti-CD8 alpha Antibody
Rabbit polyclonal antibody to CD8 alpha for WB and IHC.
See all CD8A Antibodies
Proteins predicted to interact with CD8 alpha
Predicted protein interactions based upon String database. Revelancy score correlates with probability of interaction.
HLA Class I A Antibodies
99.9% Relevancy Score
Lck Antibodies
99.9% Relevancy Score
HLA-E Antibodies
99.9% Relevancy Score
CD8b Antibodies
99.9% Relevancy Score
CD4 Antibodies
99.9% Relevancy Score
HLA-G Antibodies
99.8% Relevancy Score
CD3 zeta Antibodies
99.8% Relevancy Score
beta 2 Microglobulin Antibodies
99.8% Relevancy Score
CD2 Antibodies
99.8% Relevancy Score
Top