Anti-GFP Antibody (A86774) has been discontinued and is no longer available.
View all GFP Antibodies.
Unconjugated
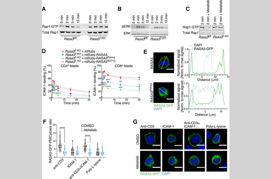
The integrin lymphocyte function-associated antigen 1 (LFA-1) helps to coordinate the migration, adhesion, and activation of T cells through interactions with intercellular adhesion molecule 1 (ICAM-1) and ICAM-2. LFA-1 is activated during the engagement of chemokine receptors and the T cell receptor (TCR) through inside-out signaling, a process that is partially mediated by phosphoinositide 3-kinase (PI3K) and its product phosphatidylinositol 3,4,5-trisphosphate (PIP3). To evaluate potential roles of PI3K in LFA-1 activation, we designed a library of CRISPR/single guide RNAs targeting known and potential PIP3-binding proteins and screened for effects on the ability of primary mouse T cells to bind to ICAM-1. We identified multiple proteins that regulated the binding of LFA-1 to ICAM-1, including the Rap1 and Ras GTPase-activating protein RASA3. We found that RASA3 suppressed LFA-1 activation in T cells, that its expression was rapidly reduced upon T cell activation, and that its activity was inhibited by PI3K. Loss of RASA3 in T cells led to increased Rap1 activation, defective lymph node entry and egress, and impaired responses to T-dependent immunization in mice. Our results reveal a critical role for RASA3 in T cell migration, homeostasis, and function.